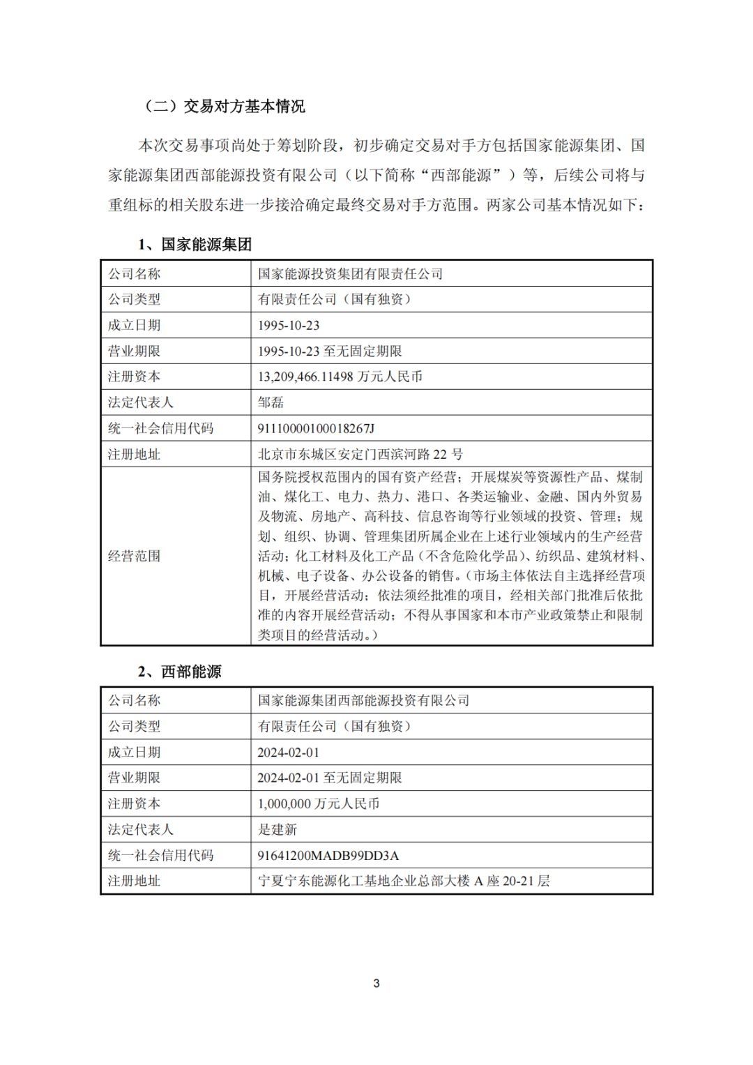
根據《上市公司重大資產重組管理辦法》等相關法律法規的規定,本次交易構成關聯交易,預計不構成重大資產重組,本次交易不會導致公司實際控制人變更。公司股票自8月4日開市起停牌,預計停牌時間不超過10個交易日。
具體來看,中國神華本次擬收購的標的公司多達13家。分別為國家能源集團國源電力有限公司、中國神華煤制油化工有限公司、國家能源集團新疆能源化工有限公司、國家能源集團烏海能源有限責任公司、國家能源集團包頭礦業有限責任公司、國家能源集團陜西神延煤炭有限責任公司、山西省晉神能源有限公司、內蒙古平莊煤業(集團)有限責任公司、國電建投內蒙古能源有限公司、神華煤炭運銷有限公司、國家能源集團港口有限公司、國家能源集團航運有限公司、國家能源集團電子商務有限公司。
中國神華表示,本次交易是為了履行公司與控股股東之間的避免同業競爭協議,以及提高上市公司質量,推動優質資源向上市公司匯聚,打造全球領先的以煤炭為基礎的綜合能源上市公司。公告同時明確,具體重組標的正在論證過程中,最終標的資產范圍以后續公告的重組預案或重組報告書披露的信息為準。
本次收購的標的公司中不乏國家能源集團的“明星”資產。其中,中國神華煤制油化工有限公司是國家能源集團的化工產業平臺,公司業務聚焦煤炭清潔高效轉化,成功建設并運營了世界唯一的百萬噸級煤直接液化、世界首套60萬噸/年煤制烯烴、亞洲首個10萬噸級二氧化碳捕集與封存、世界首套5萬噸/年聚乙醇酸可降解材料等一系列示范工程。
除了煤炭、煤化工等企業,中國神華本次擬注入的資產還包括港口、航運等優質資產。國家能源集團港口有限公司成立于2022年,是國家能源集團為落實國有資本投資公司改革部署,啟動對下屬港口的專業化整合,將分散管理的國能黃驊港務、天津港務、珠海港務合并重組,成立統一運營的港口發展有限公司。2024年,國家能源集團港口有限公司注冊成立泰州港務,成為集團長江中下游“五港一體”海進江多式聯運中心的核心港。
國家能源集團航運有限公司是國家能源集團開展航運產業管控優化后建立的航運資產管理運營平臺。公司具備國內水路運輸資質、水路運輸代理資質、國際無船承運人運輸資質,主營沿海及沿江航運業務,兼營國際遠洋運輸業務。以管理全口徑統計,航運公司有船舶62艘、347.7萬載重噸,年運能8000萬噸,運力載重噸居國內沿海干散貨船隊第二位。截至2023年12月末,航運公司凈資產79.85億元,資產負債率15.21%。船隊規模排國內沿海散貨第二位,年運輸量排沿海散貨第一位。
本次擬注入的資產還有國家能源集團電子商務有限公司。該公司主營的“國能e商”平臺依托于國家能源集團“煤電化路港航”產業鏈,聚焦“煤電化運”四大板塊,以數字化平臺建設,支撐保障以煤為主大宗商品線上業務交易,同時為交易用戶配套提供金融、資訊等增值服務,年交易量達到13.8億噸,注冊企業總數超過2.8萬家。
本次交易尚處于籌劃階段,尚未明確收購資產的具體范圍和交易金額。
以下為具體公告








