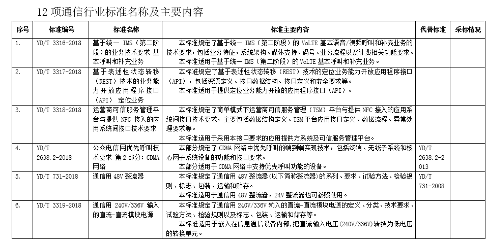
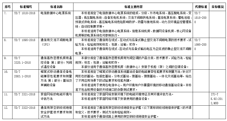
1月11日,工信部發布12項通信行業標準報批公示。其中包括多項電力通信標準,詳細內容如下:
根據標準制修訂計劃,相關標準化技術組織已完成《基于統一IMS(第二階段)的業務技術要求 基本呼叫和補充業務》等12項通信行業標準的制修訂工作。在以上標準批準發布之前,為進一步聽取社會各界意見,現予以公示,截止日期2018年2月10日。
公示時間:2018年1月11日—2018年2月10日
附件: 12項通信行業標準名稱及主要內容
工業和信息化部科技司
2018年1月11日


2018-01-12 11:38 瀏覽:
1月11日,工信部發布12項通信行業標準報批公示。其中包括多項電力通信標準,詳細內容如下:
根據標準制修訂計劃,相關標準化技術組織已完成《基于統一IMS(第二階段)的業務技術要求 基本呼叫和補充業務》等12項通信行業標準的制修訂工作。在以上標準批準發布之前,為進一步聽取社會各界意見,現予以公示,截止日期2018年2月10日。
公示時間:2018年1月11日—2018年2月10日
附件: 12項通信行業標準名稱及主要內容
工業和信息化部科技司
2018年1月11日






