
6月28日,能見App從國家發改委網站獲悉,國家發展改革委、商務部發布《2018年版外商投資準入特別管理措施(負面清單)》,2018年版負面清單,由原來63條減至48條,推出了一系列重大開放措施。設計新能源汽車、鋰電材料石墨等,詳情如下:
在能源礦產領域,取消多項外商投資準入限制,包括電網、加油站、新能源汽車、特殊和稀缺煤類、稀土與石墨等,市場進一步開放。
具體包括:
1.加油站。取消同一外國投資者設立超過30家分店、銷售來自多個供應商的不同種類和品牌成品油的連鎖加油站建設、經營須由中方控股的限制。
2.電網。取消電網的建設、經營須由中方控股的限制。
3.新能源汽車。2018年取消專用車、新能源汽車整車制造外資股比限制,2020年取消商用車外資股比限制,2022年取消乘用車外資股比限制以及合資企業不超過兩家的限制。
4.特殊和稀缺煤類。取消特殊和稀缺煤類勘查、開采須由中方控股的限制。
5.石墨。取消石墨勘查、開采的外資準入限制。
6.稀土和鎢。取消稀土冶煉、分離限于合資、合作的限制,取消鎢冶煉的外資準入限制。
全部清單如下:
1.取消小麥、玉米之外農作物新品種選育和種子生產須由中方控股的限制。
2.取消特殊和稀缺煤類勘查、開采須由中方控股的限制。
3.取消石墨勘查、開采的外資準入限制。
4.取消稀土冶煉、分離限于合資、合作的限制,取消鎢冶煉的外資準入限制。
5.2018年取消專用車、新能源汽車整車制造外資股比限制,2020年取消商用車外資股比限制,2022年取消乘用車外資股比限制以及合資企業不超過兩家的限制。
6.取消船舶(含分段)設計、制造與修理須由中方控股的限制。
7.取消干線、支線飛機設計、制造與維修,3噸級及以上直升機設計與制造,地面、水面效應航行器制造及無人機、浮空器設計與制造須由中方控股的限制。
8.取消通用飛機設計、制造與維修限于合資、合作的限制。
9.武器彈藥制造不列入負面清單。
10.取消電網的建設、經營須由中方控股的限制。
11.取消鐵路干線路網的建設、經營須由中方控股的限制。
12.取消鐵路旅客運輸公司須由中方控股的限制。
13.取消國際海上運輸公司限于合資、合作的限制。
14.取消國際船舶代理須由中方控股的限制。
15.取消稻谷、小麥、玉米收購、批發的外資準入限制。
16.取消同一外國投資者設立超過30家分店、銷售來自多個供應商的不同種類和品牌成品油的連鎖加油站建設、經營須由中方控股的限制。
17.取消對中資銀行的外資單一持股不超過20%,合計持股不超過25%的持股比例限制。
18.2018年將證券公司、證券投資基金管理公司由中方控股改為外資股比不超過51%。2021年取消外資股比限制。
19.2018年將期貨公司由中方控股改為外資股比不超過51%。2021年取消外資股比限制。
20.2018年將壽險公司外資股比由50%放寬至51%。2021年取消外資股比限制。
21.取消測繪公司須由中方控股的限制。
22.取消禁止外商投資互聯網上網服務營業場所的規定。
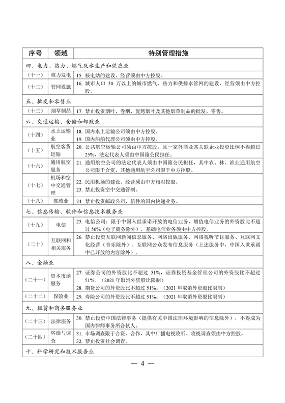
此外,2018年版負面清單采用了表格形式,根據《國民經濟行業分類》(GB/T 4754—2017)進行了分類。









